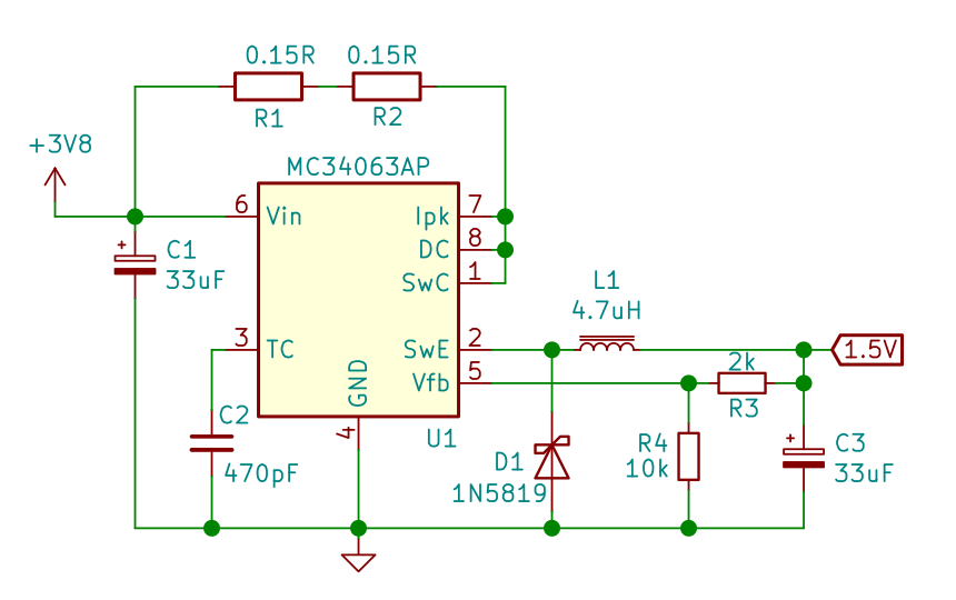
3.7 to 1.5 V Buck Converter with MC34063AP
My daughter got a toy train which uses AA sized battery cells to operate. It has space to put two AA cells in parallel, so it requires just 1.5 V to work.
To avoid buying AA cells, I tried to make it rechargeable with a 18650 lithium-ion cell with protection board having USB port. But voltage range of lithium-ion cell, 3.0 to 4.2 V, is bit higher for its motor. It jumps off the track as soon as it powered with 18650 cell.
So, wanted to convert voltage from lithium-ion battery down to 1.5 V. Linear regulators are not an option as we have to drop more than 1.5 V here, making it less than 50% efficient. Thus I thought to build a buck converter.
As it is not a serious use, I selected MC34063A as it is cheaper and current up to 500mA is sufficient for the toy train to operate.
Here is the circuit I designed to achieve it:

It should be capable of providing 1.5 V out with maximum current around 500 mA.
It worked in my initial tests and train runs fine with it. However, I noticed a behavior of the circuit. Its open circuit voltage shows 1.575 V in my digital multi-meter, but rises to 1.7 V after applying 6 Ω load. Also, one or few of the components get hot after running circuit for several minutes.
I built the circuit on a piece of perboard. Here is its layout:

And here is the photo of actual circuit.
