Electret Mic Stereo Preamplifier
I was looking for a simple per-amplifier circuit. Found one at http://www.minidisc.org/mic_preamp/Simple%20Stereo%20Electret%20Mic%20Preamp.htm. I made minor modifications and here is my version.

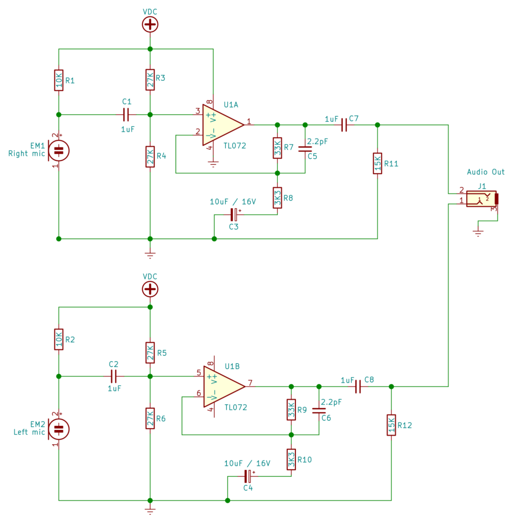
Gain is set by R7 and R8 in left channel and R9 and R10 in left channel. In each channel gain will be 1+ (33K/3.3K) = 11.
Replacing 3.3K resistors with 1.5K resistor will increase gain to 23. I tried it but it was too loud.
I built it and it worked great in my testings. You may need to adjust the gain to suit your needs. I used both TL072 and NE5532, both worked same for me and I could not find any difference.
Component List
- TL072 or NE5532
- Electret microphone - 2 nos.
- 10K resistor - 2 nos.
- 27K resistor - 4 nos.
- 1uF ceramic capacitor - 4 nos.
- 2.2pF ceramic capacitor - 2nos.
- 33K resistor - 2 nos.
- 3.3K resistor - 2 nos.
- 15K resistor - 2 nos.
- 10uF capacitor (ceramic or electrolytic) - 2 nos.